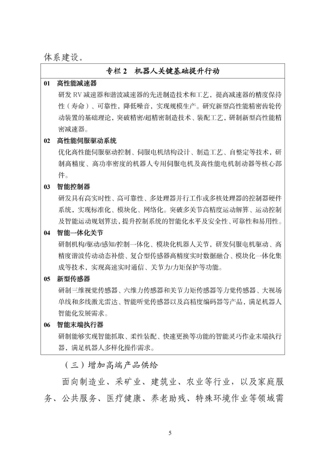
当前位置: 首页 > 新闻资讯 新闻资讯

十五部门关于印发《“十四五”机器人产业发展规划》的通知

发布时间:2021-12-29 09:33   点击量:4118次

各省、自治区、直辖市、计划单列市及新疆生产建设兵团工业和信息化、发展改革、科技、公安、民政、住房和城乡建设、农业农村、卫生健康、应急管理、市场监管、银保监、证监、国防科工、矿山安监主管部门,各人民银行分行,各有关单位:


现将《“十四五”机器人产业发展规划》印发给你们,请结合实际,认真贯彻实施。


工业和信息化部

国家发展和改革委员会

科学技术部

公安部

民政部

住房和城乡建设部

农业农村部

国家卫生健康委员会

应急管理部

中国人民银行

国家市场监督管理总局

中国银行保险监督管理委员会

中国证券监督管理委员会

国家国防科技工业局

国家矿山安全监察局

2021年12月21日

图片

图片

图片

图片

图片

图片

图片

图片

图片

图片

图片

图片




运营商:安庆百科实业有限公司 招商电话:龙韬 18055660090 邮箱:aqbksy@163.com
电话:0556-5323113 传真:0556-5323811
地址:安徽省安庆市开发区同安路239号 邮编:246005
Copyright © 2018 安庆百科实业有限公司 All rights reserved. 皖ICP备17023864号-2 皖公网安备 34080302000276号 技术支持 安庆热线