当前位置: 首页 > 新闻资讯 新闻资讯

八部门关于印发《“十四五”智能制造发展规划》的通知

发布时间:2021-12-29 09:30   点击量:3966次

各省、自治区、直辖市、计划单列市及新疆生产建设兵团工业和信息化、发展改革、教育、科技、财政、人力资源社会保障、市场监管、国资主管部门,各中央企业,各有关单位:


现将《“十四五”智能制造发展规划》印发给你们,请结合实际,认真贯彻实施。


工业和信息化部

国家发展和改革委员会

教育部

科技部

财政部

人力资源和社会保障部

国家市场监督管理总局

国务院国有资产监督管理委员会

2021年12月21日

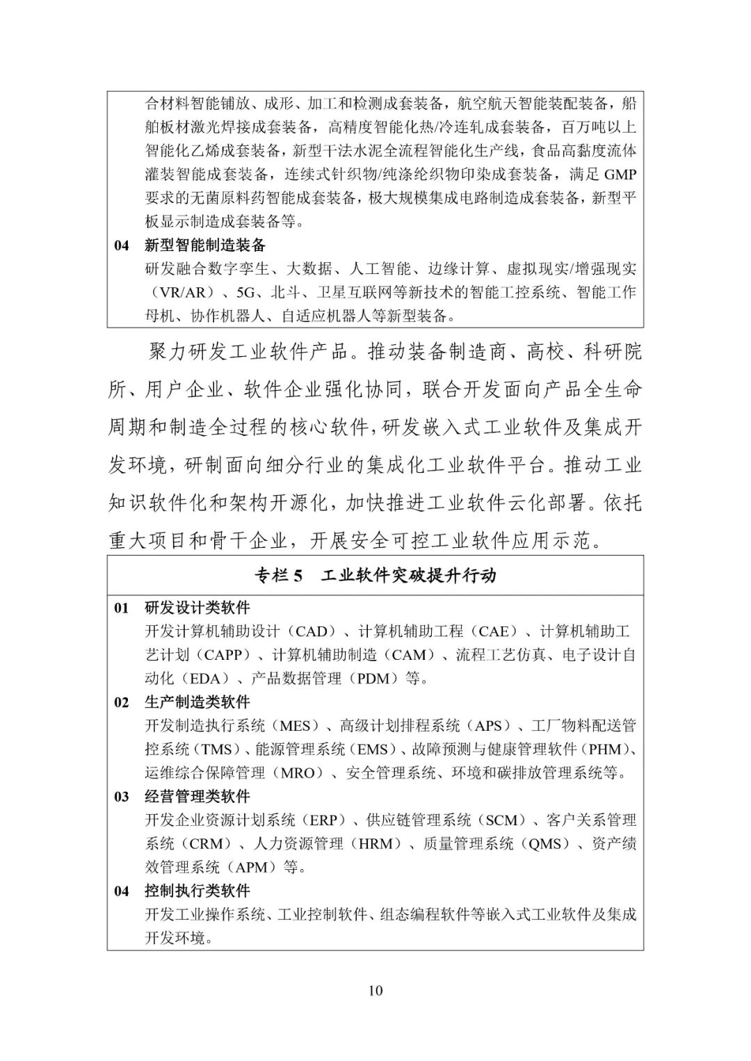
图片

图片

图片

图片

图片

图片

图片

图片

图片

图片

图片

图片

图片

图片

图片

图片

图片




运营商:安庆百科实业有限公司 招商电话:龙韬 18055660090 邮箱:aqbksy@163.com
电话:0556-5323113 传真:0556-5323811
地址:安徽省安庆市开发区同安路239号 邮编:246005
Copyright © 2018 安庆百科实业有限公司 All rights reserved. 皖ICP备17023864号-2 皖公网安备 34080302000276号 技术支持 安庆热线