当前位置: 首页 > 新闻资讯 新闻资讯

安徽“一件事一次办”清单公布

发布时间:2022-12-26 10:22   点击量:1816次

安徽省政府办公厅印发

安徽省加快推进

“一件事一次办”

打造政务服务升级版

工作实施方案

公布了2022年底前需完成的

和2022年底前启动的

“一件事一次办”事项清单





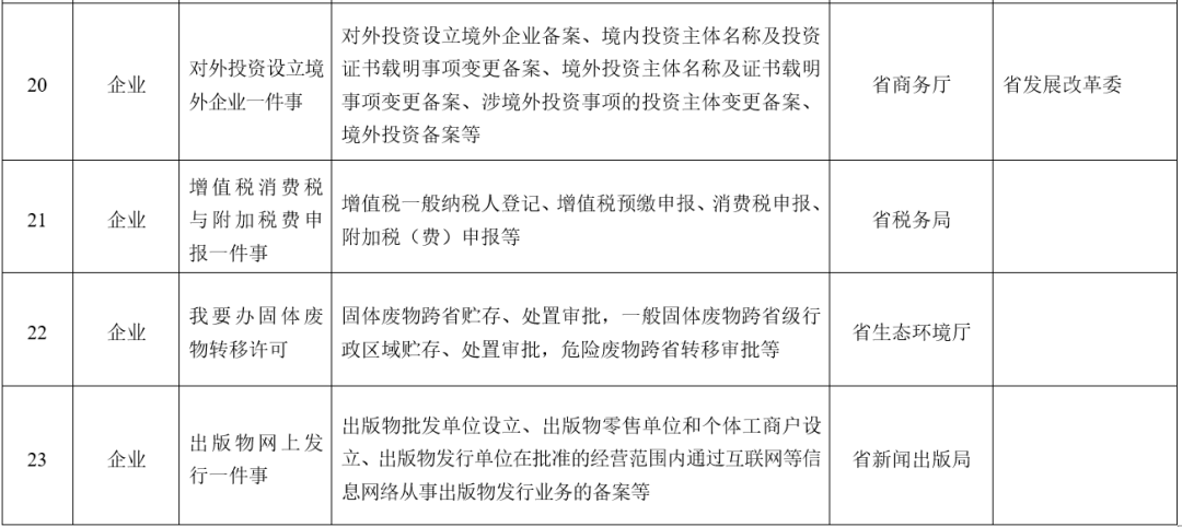
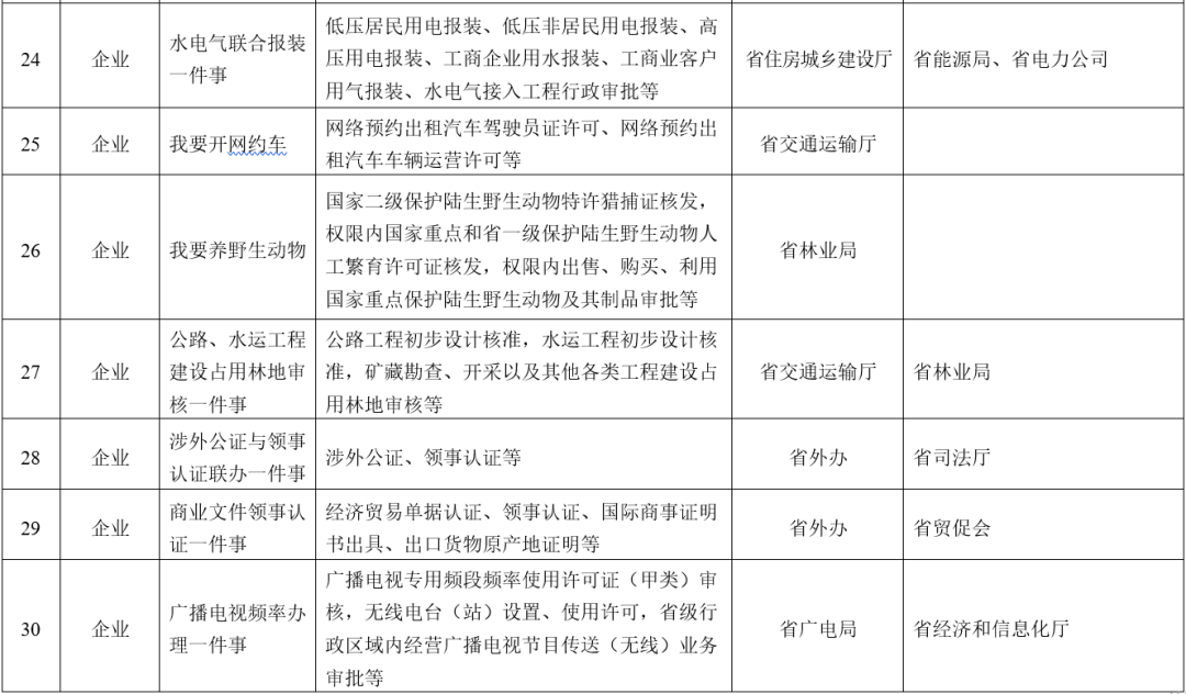
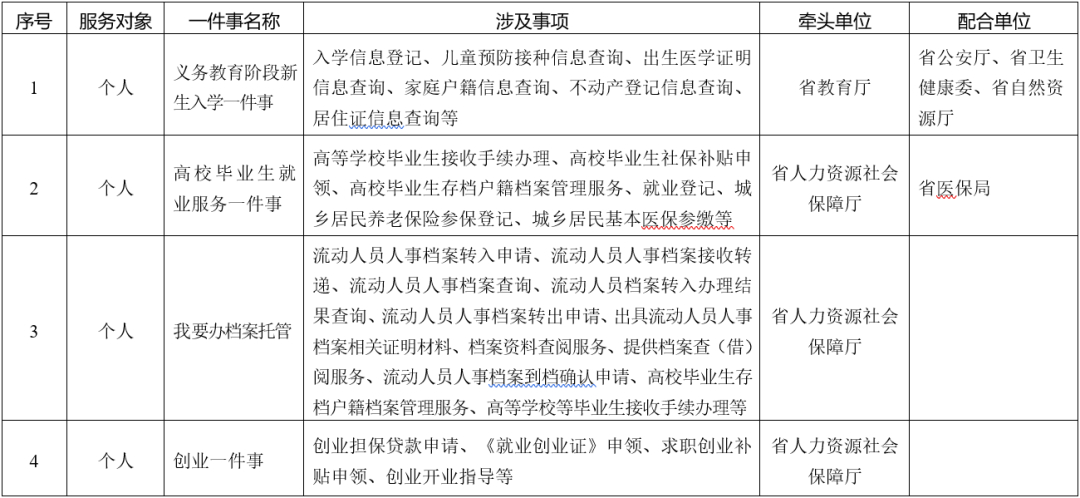
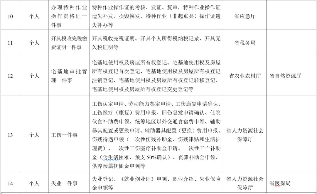
2022年底前需完成的

“一件事一次办”事项清单

(50个)

图片

图片

图片

图片

图片

图片

图片

图片图片


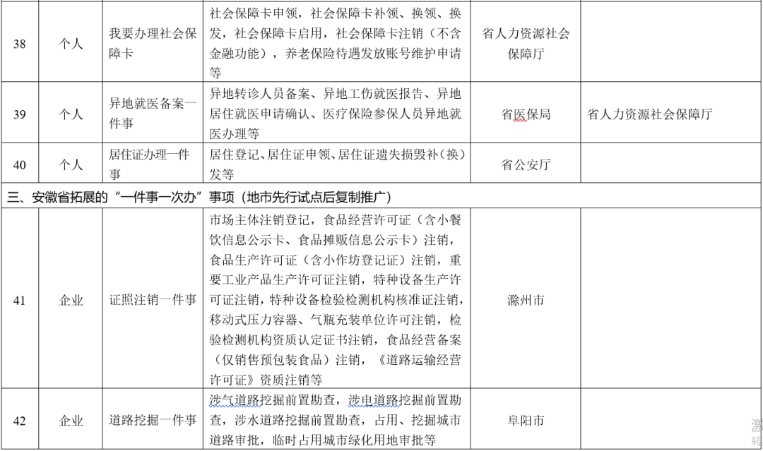
2022年底前启动的

“一件事一次办”事项清单

(23个,2023年6月底前完成)

图片

图片

图片

图片

图片


实施方案全文如下:

安徽省加快推进“一件事一次办”打造政务服务升级版工作实施方案


为贯彻落实《国务院办公厅关于加快推进“一件事一次办”打造政务服务升级版的指导意见》(国办发〔2022〕32号),持续提升政务服务标准化、规范化、便利化水平,打造政务服务升级版,结合我省实际,制定本实施方案。

一、总体要求

强化系统观念,聚焦企业和个人全生命周期涉及面广、办理量大、办理频率高、办理时间相对集中的政务服务事项,将多个跨部门、跨层级关联性较强的“单项事”整合集成为更好服务企业群众的“一件事”。强化业务协同、系统联通和数据共享,采取“平台+端+场景”模式,深入推进“一件事一次办”改革,最大限度减时间、减环节、减材料、减跑动,持续提高企业群众办事满意度和获得感。

二、工作目标

2022年底前,建立部门协同、整体联动的工作机制,完成国务院办公厅明确的企业、个人政务服务“一件事一次办”事项基础清单(2022年版)任务及我省拓展的37个“一件事一次办”事项(共50个);启动23个“一件事一次办”事项(2023年6月底前完成)。

2023—2024年,结合迭代升级和探索创新,每年完成不少于50个“一件事一次办”事项。

2025年底前,“一件事一次办”事项范围进一步扩大,服务领域进一步拓展,形成“皖事通”“皖企通”前端受理、“皖政通”后端办理的“前店后厂”模式,持续打造政务服务升级版,更好满足企业和群众办事需求。

三、重点任务

(一)推进企业全生命周期相关政务服务事项“一件事一次办”。围绕企业从开办到注销全生命周期的重要阶段,梳理集成同一阶段内需要到政府部门、公用企事业单位和服务机构办理的多个单一政务服务事项,为企业提供开办、工程项目建设、生产经营、惠企政策兑现、员工录用、不动产登记、注销等集成化办理服务,提高办事效率,降低办事成本。

(二)推进个人全生命周期相关政务服务事项“一件事一次办”围绕个人从出生到身后全生命周期的重要阶段,梳理集成同一阶段内需要办理的多个单一政务服务事项,为群众提供新生儿出生、入园入学、大中专学生毕业、就业、就医、婚育、扶残助困、军人退役、二手房交易及水电气联动过户、退休、身后等集成化办理服务,切实提升群众办事便捷度,减少跑动次数。

四、创优服务模式

(一)一次告知。加强省级统筹、多级联动,依托一体化政务服务平台,对“一件事一次办”涉及的多个政务服务事项的设定依据、受理条件、申请材料、办结时限、收费标准、办理结果等要素进行梳理,合理调整前后置顺序,优化办理要素和业务流程,形成“一件事一次办”事项办理标准化工作规程和办事指南,在线上线下服务渠道同源发布、同步更新。强化情形引导,为申请人提供符合自身情形的一次性个性化告知服务,提供直观、精准的办事指引。

(二)一表申请。对“一件事一次办”涉及的多个政务服务事项的申请表单,按照“最小颗粒度”原则梳理表单字段,通过相似字段规范化合并,将多张申请表智能整合成一张综合性申请表,推行共享数据自动调用、个性信息自行填报、申请表单自动生成,避免信息重复填写。

(三)一套材料。对“一件事一次办”涉及的多个政务服务事项的申请材料进行整合、精简、优化,形成一张材料清单,提供申请材料样式,申请人按要求提供一套申请材料,按照线上材料共享、线下统一分发的方式,实现“一次提交、多次复用”。

(四)一端受理。县级以上政务服务中心和乡镇(街道)便民服务中心将“一件事一次办”事项纳入综合窗口办理,全面推行“前台综合受理、后台分类审批”。安徽政务服务网、“皖事通”移动端、“皖企通”移动端开设“一件事一次办”专栏,提供直观便捷的受理入口,并按需向集成化自助服务终端拓展。除法律法规规定应当并行办理的事项外,企业和群众可根据实际需求自主选择“一件事一次办”涉及的全部或部分事项。有条件的地区可将“一件事一次办”事项延伸到村(社区)便民服务中心(站)。

(五)一次联办。依托全省一体化政务服务平台,同步获取受理信息和有关部门的办理信息,开展联动审批,实行联合评审、联合勘验、联合验收等,强化线上线下审批协同。优化整合“一件事一次办”涉及的出件环节,按照集约化、高效化的原则,采取窗口发放、物流快递送达、信息化推送等灵活多样的方式,将办理结果、实体证照及电子证照等第一时间送达申请人。

五、加强能力支撑

(一)加快推进“一件事一次办”通用系统建设。依托全省一体化政务服务平台统一事项管理、身份认证、数据共享等公共支撑能力,建设“一件事一次办”通用系统,提供用户申报、办理事项配置、业务协同调度、统计分析等模块功能,支撑“一件事”在窗口端、电脑端、移动端、自助端快速部署、快速迭代、相同体验、同源办理。

(二)加快推进“一件事一次办”事项办理相关业务系统互联互通。加大对“一件事一次办”事项办理相关业务系统的整合力度,推动相关独立办理系统与全省一体化政务服务平台互联互通、业务协同。鼓励各地、各部门在一体化数据基础平台上围绕“一件事一次办”,打造数字化场景应用,重塑业务系统。

(三)加快推进“一件事一次办”事项办理数据按需共享应用。各地、各部门在梳理“一件事一次办”事项办理业务流程时,同步梳理数据共享需求、电子证照社会化应用场景清单,明确数据共享供需对接、规范使用、争议处理、安全管理、技术支撑等制度流程,通过安徽省大数据平台推进跨部门、跨层级数据依法依规有序共享。对于需要有关国家部委开放系统接口、授权数据使用的“一件事一次办”事项,省有关部门要积极争取支持,不断提高共享数据质量和可用性、时效性。

(四)加快推进“一件事一次办”事项依法规范协同监管。针对“一件事一次办”跨部门、跨业务的特点,依法依规及时动态调整相关审批、监管和执法部门权责清单,厘清权责边界。按照“谁审批、谁监管,谁主管、谁监管”的原则,健全综合监管制度,完善监管规则和标准,加强“互联网+监管”“双随机、一公开”监管、信用监管有效衔接,充分运用数字技术构建新型监管机制,实施事前事中事后全链条监管。实行相对集中行政许可权的地方,要明确政务服务审批部门、行业主管部门的监管职责,强化审管协同和信息共享,推进“一件事一次办”事项依法依规办理,促进集成化办理服务提升。

六、保障措施

(一)加强组织领导。坚持党对推进政务服务“一件事一次办”工作的全面领导。省政府统筹推进全省政务服务“一件事一次办”工作。各地、各部门加强组织领导和协同配合,将“一件事一次办”作为推进数字安徽建设、持续深化“放管服”改革优化营商环境的重要举措,主动作为,凝聚合力,加快打造政务服务升级版。

(二)健全协同联动工作机制。省数据资源局要发挥省数字安徽建设领导小组办公室作用,加强工作跟踪调度、研究谋划、组织推动、考核评估等,会同各地、各部门做好政务服务“一件事一次办”调研分析论证、清单编制发布、平台技术支持等各项工作。各“一件事一次办”事项核心环节或第一个环节的办理单位为该“一件事”牵头单位,负责组织配合单位编制“一件事一次办”全省统筹实施方案、标准化工作规程和办事指南,做好表单梳理、流程优化、系统对接、信息共享、电子证照应用、综合监管、业务培训、宣传解读、试点经验复制推广等工作。配合单位要密切协作,确保完成相关工作。

(三)不断拓展“一件事一次办”事项。各部门要坚持问题导向,针对企业和个人全生命周期涉及面广、办理量大、办理频率高、办理时间相对集中的政务服务事项,通过公开征询意见、实地走访了解、数据信息分析等多种方式,主动收集汇总企业群众所需所盼的“一件事一次办”服务需求,加强研究设计,积极探索实践,推动形成更多的“一件事一次办”拓展案例、首创案例。2023—2025年,各部门每年1月底前梳理形成不少于3个“一件事一次办”事项预选清单,省数据资源局统一汇总、综合论证后,3月底前形成我省拓展“一件事一次办”事项年度基础清单,按程序发布实施。未纳入年度基础清单的“一件事一次办”事项,按照“成熟一个、实施一个”的原则,及时动态调整、推进落实。鼓励支持各市结合实际先行探索,形成典型经验和成熟做法后在全省复制推广。

(四)强化监督考评。各地、各部门要加强政务服务“一件事一次办”好差评工作,对办事窗口、办事人员、办事成效等实行“一事一评”“一次一评”,让企业群众评判实际效果。省数据资源局通过跟踪调度工作进展,收集典型经验和问题不足,加强情况交流和晾晒通报。对工作推进不及时、落实不到位、企业群众反映突出的问题及时督促整改,重大问题及时报告省政府。“一件事一次办”工作情况纳入全省营商环境工作绩效考核。

(五)广泛宣传引导。各地、各部门充分利用政府网站、政务新媒体、政务服务平台等渠道,按照“上线一个、宣传一个”的思路,及时发布“一件事一次办”相关信息,广泛宣传典型经验和做法,不断提高社会知晓度,积极营造有利于推进“一件事一次办”的良好氛围。




运营商:安庆百科实业有限公司 招商电话:龙韬 18055660090 邮箱:aqbksy@163.com
电话:0556-5323113 传真:0556-5323811
地址:安徽省安庆市开发区同安路239号 邮编:246005
Copyright © 2018 安庆百科实业有限公司 All rights reserved. 皖ICP备17023864号-2 皖公网安备 34080302000276号 技术支持 安庆热线