当前位置: 首页 > 新闻资讯 新闻资讯

关于持续开展消费品以旧换新的公告

发布时间:2025-01-06 10:15   点击量:663次

根据安徽省商务厅要求,我市2025年将继续消费品以旧换新补贴现将有关信息公布如下:


一、实施时间

活动启动时间:自本公告实施之日

使用时间:优惠补贴资格仅限领取当日23:59:59前有效


二、优惠补贴资格领取

消费者登录云闪付APP后——点击【皖惠通】——进入【安徽省家电“焕新”补贴页面】——即可按需、按类领取补贴

(1)1级能效(水效)标准的产品,给予剔除所有折扣优惠后成交价格20%的立减补贴,最高2000元;

(2)2级能效(水效)标准的产品,给予剔除所有折扣优惠后成交价格15%的立减补贴,最高2000元;

(3)活动期间每个品类家电产品限享受1次优惠补贴资格。


三、优惠补贴资格使用

(1)在安庆市商务局官方网站公布的线下商户使用云闪付APP、参与活动银行APP或银行卡(须绑定上述金融机构APP)等支付,即可享受优惠补贴。

(2)在指定线上商户支付时,在商户收银页面选择“云闪付”线上支付,即可享受优惠。

(3)每个品类家电产品在全国范围内限1次优惠补贴。(如已使用某品类1级能效优惠补贴资格该品类2级能效优惠补贴资格将不能使用)。


四、注意事项

(1)消费者需下载云闪付APP和参与活动银行APP实名注册并绑定银行卡。请将APP更新到最新版本,打开手机GPS定位功能,并允许获取位置权限。

(2)享受优惠补贴交易发生全额退货或全额撤销等反向交易时,订单实际支付金额退回至用户原付款银行卡。优惠补贴资格可在次日再次领取。

(3)本次活动只包括家电2级及以上能效(水效)标准的冰箱(含冰柜、冷藏柜)、洗衣机(含洗干一体机)、电视(含激光电视、投影仪)、空调(含中央空调)、热水器(含燃气壁挂炉)、家用灶具(含集成灶)、吸油烟机7大类。家装厨卫、电动自行车、3C产品活动启动时间另行通知。

 

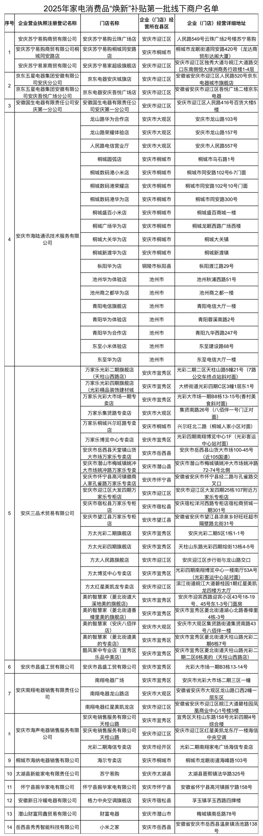
附件:2025年家电消费品“焕新”补贴第一批线下商户名单



图片

 


运营商:安庆百科实业有限公司 招商电话:龙韬 18055660090 邮箱:aqbksy@163.com
电话:0556-5323113 传真:0556-5323811
地址:安徽省安庆市开发区同安路239号 邮编:246005
Copyright © 2018 安庆百科实业有限公司 All rights reserved. 皖ICP备17023864号-2 皖公网安备 34080302000276号 技术支持 安庆热线