当前位置: 首页 > 新闻资讯 新闻资讯

国务院决定取消和下放一批行政许可事项

发布时间:2020-09-23 09:33   点击量:4999次

国务院关于取消和下放一批行政许可事项的决定

国发〔2020〕13号



各省、自治区、直辖市人民政府,国务院各部委、各直属机构:


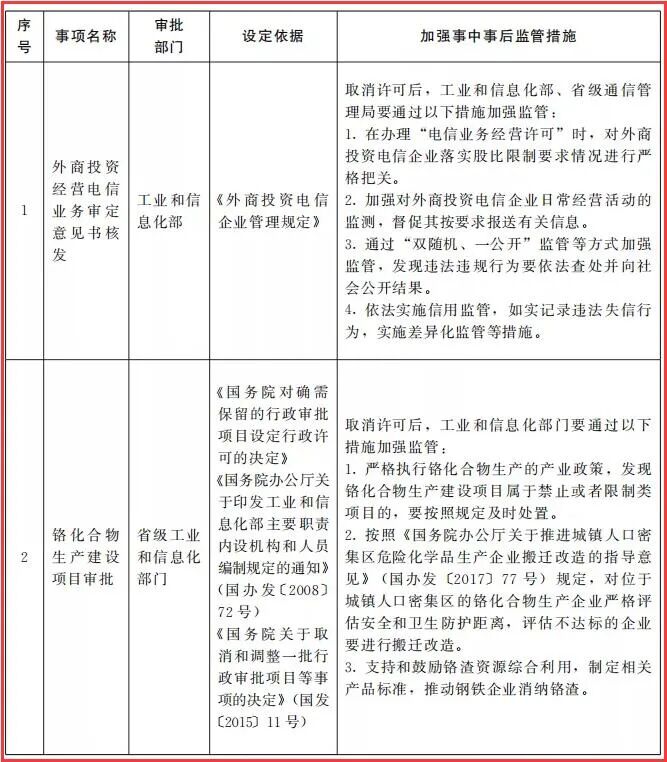
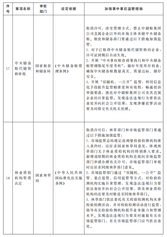
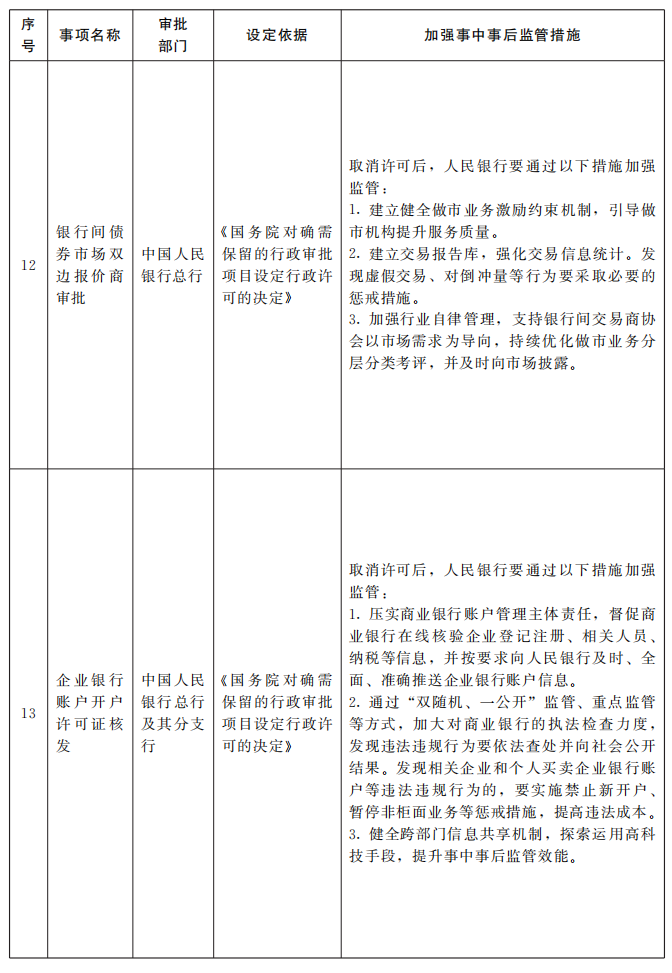
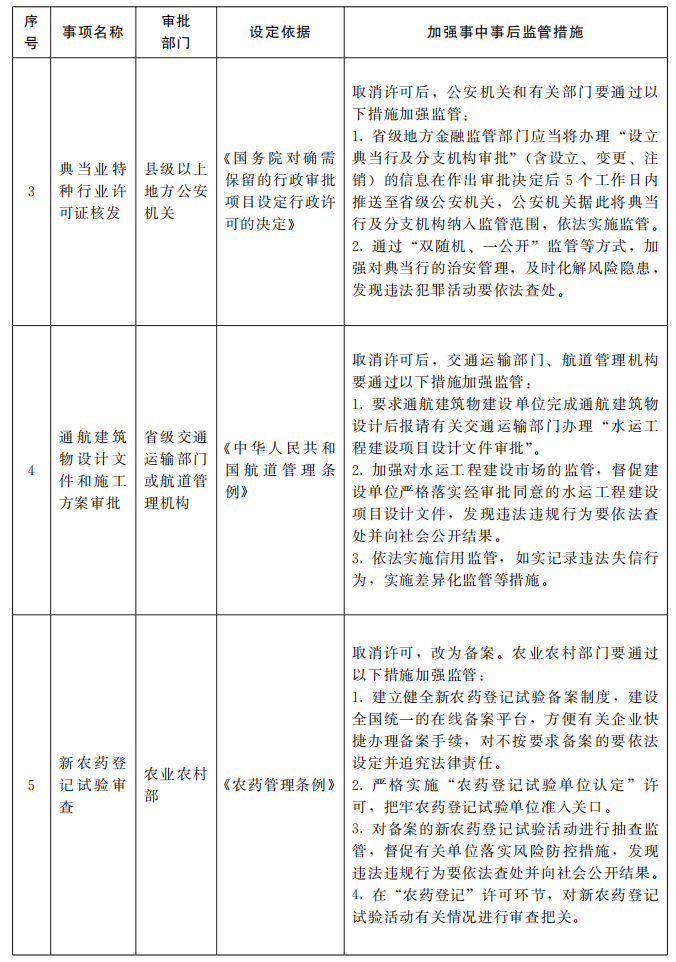
经研究论证,国务院决定取消29项行政许可事项,下放4项行政许可事项的审批层级,现予公布。另有20项有关法律设定的行政许可事项,国务院将依照法定程序提请全国人民代表大会常务委员会修订相关法律规定。


各地区、各有关部门要抓紧做好取消和下放行政许可事项的贯彻落实工作,进一步细化改革配套措施,加强和创新事中事后监管,确保放得开、接得住、管得好。自本决定发布之日起20个工作日内,国务院有关部门要向社会公布事中事后监管细则,并加强宣传解读和督促落实。


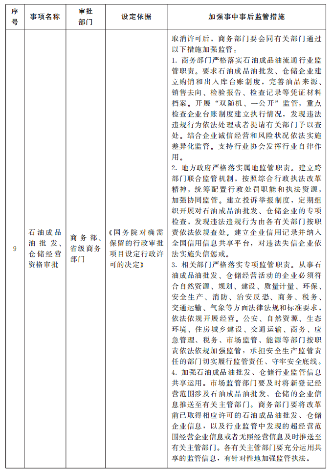
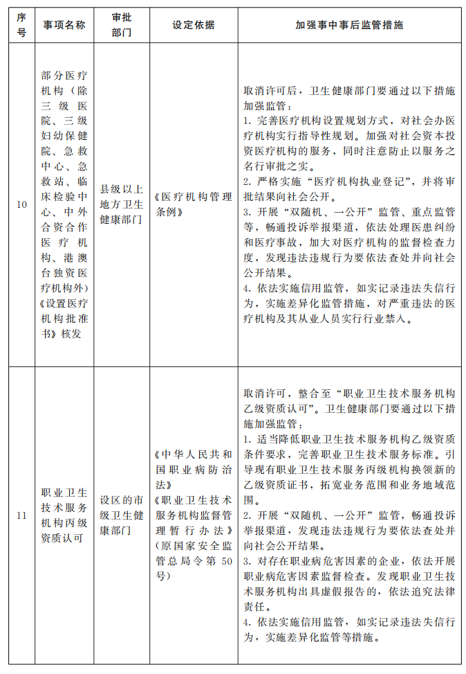
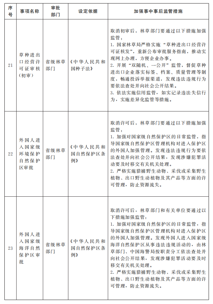
附件:1.国务院决定取消的行政许可事项目录(共29项)


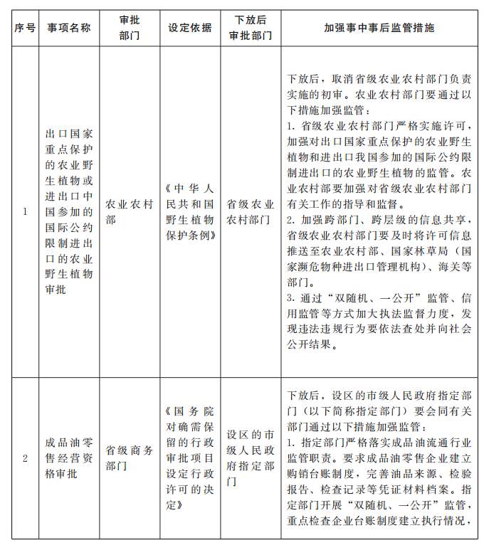
2.国务院决定下放审批层级的行政许可事项目录(共4项)


国务院

2020年9月13日


(此件公开发布)


附件1


国务院决定取消的行政许可事项目录

(共29项)



附件2


国务院决定下放审批层级的行政许可事项目录

(共4项)



运营商:安庆百科实业有限公司 招商电话:龙韬 18055660090 邮箱:aqbksy@163.com
电话:0556-5323113 传真:0556-5323811
地址:安徽省安庆市开发区同安路239号 邮编:246005
Copyright © 2018 安庆百科实业有限公司 All rights reserved. 皖ICP备17023864号-2 皖公网安备 34080302000276号 技术支持 安庆热线